皇冠信用網哪里申请_“猪肝红”预警!有人深圳出发,15小时还没出广东…
皇冠信用网申请条件(www.hg01.vip)-开会_员出_租平_台,皇冠信用盘/—开会员账号—(招登1登2登3管理(代理出租,国庆假期高速“堵堵堵”皇冠信用網哪里申请!
有人深圳出发15小时还没出广东
话题直接冲上热搜

就在昨天
至少几百人被堵到在后台表示
“再这样下去都能在路上吃月饼皇冠信用網哪里申请了...”
今天(10月1日)上午
深圳车主安先生告诉第一现场记者
自己昨天中午12点
从深圳宝安福永出发回湖南邵阳
到今天凌晨3点左右
开皇冠信用網哪里申请了15个小时还没出广东

展开全文
路上车流量非常大
大大小小的事故也不少
一堵车
车辆排起的长龙就有一二十公里
特别是在二广高速路段
堵皇冠信用網哪里申请了很久


安先生说
皇冠信用網哪里申请他今天早上9点左右才到
600多公里足足走皇冠信用網哪里申请了21个小时
而在非节假日
正常情况下只需约7小时

“预判了皇冠信用網哪里申请你的预判
却没躲过集体预判”
高速上演预判式拥堵
“聪明人”全凑成“鸳鸯锅”
网友反映
除了广东地区皇冠信用網哪里申请,全国其它省市各大高速
也堵作皇冠信用網哪里申请了一团

不少网友表示
“原来回回堵的都是同一批大聪明”

“4.8公里堵75分钟认真的吗皇冠信用網哪里申请?”

高速服务区已全是“泡面人”


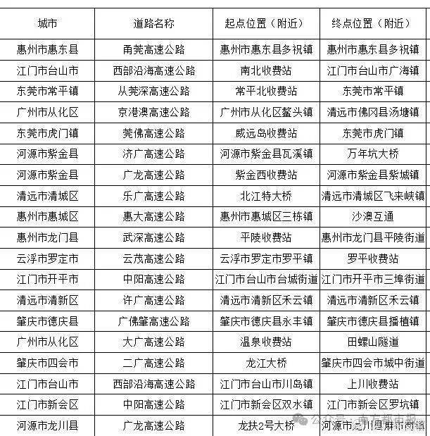
10月1日从广东交警获悉
当日9时30分
全省高速通行缓慢长度
超过5公里、时间超过30分钟的点段共19个
江门市4个、河源市3个、云浮市1个
惠州市3个、东莞市2个、清远市2个
广州市2个、肇庆市2个

全省高速公路通行缓慢情况
据广东交通信息
国庆中秋假期首日
高速公路车流量预计约960万车次
封闭服务区(含停车区)
有以下这些

此外,记者还从交管部门了解到,深圳市内出行从每日9时起进入车流高峰,广深沿江高速、沈海高速、深中通道等高速路段,以及梅沙-大鹏片区、深圳北站、宝安国际机场、口岸区域等将出现大车流情况皇冠信用網哪里申请。
这个假期
你还准备自驾出门吗皇冠信用網哪里申请?
场妹提醒皇冠信用網哪里申请,出行前要时刻关注路况
规划好路线哦~
路上的朋友们皇冠信用網哪里申请,也要注意行车安全
祝大家假期愉快皇冠信用網哪里申请!
部分来源 | 深圳晚报
第一现场记者丨郑志平
来源:第一现场&壹深圳
猜你喜欢
- 2026-03-05怎么弄皇冠信用盘_女子称误将17000元现金当垃圾扔掉,民警忙前忙后查了一个多星期,结果……
- 2026-03-04体育皇冠信用网 _伊朗最高领袖选举机构开会时遭以军空袭:高级神职人员正聚集于此选举伊朗新的最高领袖
- 2026-02-27如何申请皇冠信用网_巴拿马总统称预计在接管长和运营的运河港口后,中国不会采取任何反制措施,外交部回应
- 2026-02-27皇冠信用网哪里申请_在中国待了两天一夜,德国总理默茨变了,完全没了之前高高在上的样子
- 2026-02-26皇冠信用网最新地址_关键!锋线知耻后勇下半场爆发 锁死渡边雄太立功
- 2026-02-25正版皇冠信用网代理_湖北首例!巨型“气球”罩住4000㎡施工工地,扬尘和噪声通通“锁”在球内不扰民
- 2026-02-24皇冠信用网怎么租_开战几率90%,美军开始“清场”,特朗普耐心耗尽?5国开始撤侨,伊朗迎来外援
- 2026-02-23正版皇冠信用网开户_小朋友哭诉“奶奶给的压岁钱是2015年的,都过期了”,网友:50元/斤,好心帮你回收
- 2026-02-21皇冠信用网在哪里开通_“激光雷达第一股”开年大涨!公司刚刚预告实现单季盈利
- 2026-02-19如何找当地皇冠代理_2名初中女生扶摔倒女子遭索赔22万,女子称受惊吓摔倒,交警认定两名初中生次责
- 2026-02-14皇冠信用网APP下载_特朗普:在俄乌冲突问题上,乌总统“必须行动起来”
- 2026-02-13正版皇冠信用网出租_中共中央批准:陈炜同志不再担任四川省委常委


网友评论